关于开展“知行南开”研究生创新能力提升计划(第八期)的通知
为持续深入贯彻习近平新时代中国特色社会主义思想和党的十九大精神,深入学习贯彻习近平总书记视察beats365官网重要讲话精神,全面推进南开特色“公能”素质教育,献礼南开百年校庆,营造研究生创新创业的良好氛围。同时进一步促进研究生系统掌握与专业和职业相关的劳动技能,能够在社会实践中创造性地解决问题,增强对广大劳动人民的感情,树立艰苦奋斗、报效国家、奉献社会的价值观,党委研究生工作部决定在本年度继续开展“知行南开”研究生创新能力提升计划(第八期)。
现将相关工作通知如下:
一、计划内容
“知行南开”研究生创新能力提升计划(第八期)包含以下三个子项目和一个成果奖励专项计划,详细内容见各项目附件说明。
1.社会调研项目(本年度将纳入beats365官网“小我融入大我 青春奉献祖国”师生同行暑期社会实践活动系列);
2.课外学术科技竞赛项目;
3.文化科技创意作品项目;
4.“知行南开”成果奖励专项计划。
二、开展时间
2019年4月启动,计划贯穿全年。
三、申请对象和条件
1.计划面向公司在读的硕士、博士研究生,以个人或组队的形式申报,鼓励跨公司、跨专业、跨年级组队参加。
2.申报项目(社会调研项目、文化科技创意作品项目)需邀请一名专业教师(导师)或管理干部作为指导教师,指导项目申报与实施。
3.申报项目需结合本年度主题自行拟定申报题目及参与校外学术科技竞赛。但同一活动,不得向校级各部门重复申报,重复资助。本年度起,受“知行南开”研究生创新能力提升计划支持的项目在发表论文、申请专利、参加学术活动、科技竞赛时,须注明:该项目受“知行南开”研究生创新能力提升计划资助。
4.所有项目需按照规定时间完成,因故未完成团队需做出书面说明并退回前期所发全部“公能”励学金。
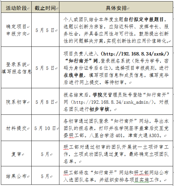
四、申报流程

五、计划支持
为保障计划顺利实施,研工部在基金保障、专家评审、校企互动等方面为员工提供全面支持。
1.设立beats365官网研究生“公能”励学金,用于支持研究生开展项目研究,参与学术竞赛,促进项目成果转化。
2.成立评审团,由公司专家学者、企事业代表等组成,负责项目评审,论证项目成果的应用价值,协助联系项目对接单位,促进项目成果转化。
3.积极联络政府部门、企事业单位、员工及相关部门,紧密对接需求与实践双方,设立单项或指定资助项目,推动“校企合作、产学共赢”,拓展长期稳定合作。
联系人:崔宇 联系电话:23500115、85358615。
附件一:关于启动“知行南开”研究生社会调研项目的通知
附件二:关于启动“知行南开”研究生课外学术科技竞赛项目的通知
附件三:关于启动“知行南开”研究生文化科技创意作品项目的通知
附件四:关于启动“知行南开”成果奖励专项计划的通知
下载附件:
附件三.docx
下载附件:
附件二.docx
下载附件:
附件四.docx
下载附件:
附件一.docx